書-Deep Learning 用Python 進行深度學習的基礎理論實作

○數值微分
●偏微分
數值微分
先用程式畫出下面函數的圖。



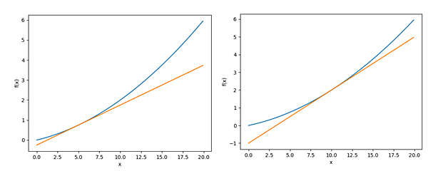
計算x=5, x=10的微分

![]()
微分就是平方乘與數字再減一,所以答案就是 y = 0.02x + 0.1 (x上面的平方是1所以成了之後就消失了)。

我們把y帶入5、10。
x = 5, y = 0.2
x = 10, y = 0.3
用程式微分稱為'數值微分',跟我們直接微分稱為'真微分',算出來的結果是有差異的,但是誤差很小。

程式: https://github.com/oreilly-japan/deep-learning-from-scratch/blob/master/ch04/gradient_1d.py
藍線:'數值微分'
橘線:'真微分'
偏微分
由多個變數形成的函數微分,稱偏微分。


來算出偏微分。
x0=3, y1=4,計算x0、x1的偏微分。

![]()
微分與偏微分都是計算某個位置的斜率,上面的偏微分,除了目標變數之外,其他變數都是固定的值。
文章標籤
全站熱搜
留言列表